A compact and portable 12V Solar power inverter circuit that will keep
away darkness. This tried and tested design converts 12V DC from the
storage battery of any solar power system to 230V AC that is enough to
power a number of energy saving CFLs. Just feed 12V DC input through
input jack J1 (with right polarity) and flip switch S1 to ON position!
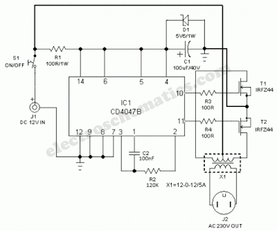
The 12V power inverter circuit, optimised for CFL loads, uses IC CD4047B (IC1) as a freerunning astable oscillator. Capacitor C2 and resistor R2 are timing components. The pulse repetition rate of IC1 is determined by the value of 4.4xC2xR2. IC1 generates cmplementary squarewave signals at its output pins 10 and 11. Power Mosfets T1 and T2 serve as drivers for the high-voltage generator,realised using step-up transformer (X1).
Note that an ordinary (AC 230V to 12-0-12/5Amp) step-down transformer is here used for reverse function (step-up) and its output is available at AC mains outlet J2. You can light up two to four low wattage (ie 11W at AC 230V) ready-made Compact Flourescent Lamps (CFLs) using this circuit. Two small, independent heatsinks are necessary for T1 and T2. Finally, you can try an AC 230V to 9-0-9/5Amp rated transformer as X1.
The 12V power inverter circuit, optimised for CFL loads, uses IC CD4047B (IC1) as a freerunning astable oscillator. Capacitor C2 and resistor R2 are timing components. The pulse repetition rate of IC1 is determined by the value of 4.4xC2xR2. IC1 generates cmplementary squarewave signals at its output pins 10 and 11. Power Mosfets T1 and T2 serve as drivers for the high-voltage generator,realised using step-up transformer (X1).
Note that an ordinary (AC 230V to 12-0-12/5Amp) step-down transformer is here used for reverse function (step-up) and its output is available at AC mains outlet J2. You can light up two to four low wattage (ie 11W at AC 230V) ready-made Compact Flourescent Lamps (CFLs) using this circuit. Two small, independent heatsinks are necessary for T1 and T2. Finally, you can try an AC 230V to 9-0-9/5Amp rated transformer as X1.

No comments:
Post a Comment